各学院(部、中心)、研究生:
为全面落实立德树人根本任务,坚持“五育并举”,深化研究生培养机制改革,保障培养质量,促进研究生身心健康发展,根据我校研究生培养方案中体育环节的相关规定,帮助拟于2026年春季学期毕业的研究生顺利完成体育环节研修,现将有关事宜提示如下:
一、提示范围
尚未完成体育环节且拟于2026年春季学期毕业的应修研究生。
二、研修提示
1.达标要求:为保持政策的延续性与平稳过渡,考虑到22级与23级研究生处于相近培养时段,经研究决定,23级毕业年级研究生体育环节补分政策继续执行“在学期间体育研修总分≥240分”。
2.查分方法:登录“西安交通大学体美劳育人平台”(网址:https://pahw.xjtu.edu.cn/),以首页体育环节进度显示为准,100%即为通过。如需计算已修总分,可:①在“研修计划→体育研修计划”模块下,相加页面左下角各学期分数;②唤起“研究生体美劳智慧学伴AI”进行提问。
3.研修学期起止时间:开学第一天起至假期最后一天止。如2025-2026-1学期时间范围为:2025年9月8日00:00:00至2026年3月1日23:59:59。如当前学期仍无法修够分数,可于学位申请前继续积分。
4.对入学后因政策变化未计入分数的个人有效锻炼记录,可由本人整理真实有效的相关佐证材料,向所在学院提交分数认证申请。学院体育对接人审核、汇总后,形成统一报告,参照院级体育活动创建审核流程,在系统中进行提交。
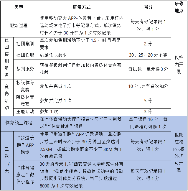
三、研修项目与得分一览

请研究生合理安排时间参加体育锻炼,确保按期完成相关要求。如有问题,可咨询学院体育环节对接人,其他未尽事宜可咨询相关主责单位:
单位 |
咨询内容 |
联系人 |
联系方式 |
学院体育 环节对接人 |
院级体育活动、历史记录认定等 |
研究生体美劳学院对接人一览表 |
体育学院 |
校级体育活动、体育研修政策 |
张老师 |
QQ群:914746089 |
研究生院 |
总体研修政策 |
张老师 |
QQ群:616947030 |
网信中心 |
系统技术问题 |
强老师 |
QQ群:616947030 |
附件:
1.院级体育活动创建审核指南
2.院级体育主题活动/竞赛策划书模板
3.院级体育竞赛成绩册模板
4.院级体育主题活动参加人员名单模板
研究生院
研工部
体育学院
2026年1月16日