日前,陕西省教育厅公布了2025年省级课程思政精品课程认定结果,西安交通大学共有8门研究生课程及其教学团队成功入选,至此,学校累计获批国家级研究生课程思政精品课程1门、省级精品课程26门,位列陕西省第一。

本次入选的课程立足学科特色,深度融合思政教育与专业教学,展现出鲜明的育人特色与创新亮点。《细胞工厂与合成生物化工》课程依托西安交大深厚的红色基因与地域优势,将“延安精神”“长征精神”“西迁精神”融入课程核心,构建“红色基因、地域特色与时代使命”三维贯通的育人模式,通过思政素材库建设、小班化双语教学、实践平台延伸等创新举措,引导学生将个人学术追求与国家生物制造战略需求紧密结合,培养了一批扎根西部、攻坚核心技术的创新人才,相关教学成果获多项全国性科创竞赛大奖。


图1 《细胞工厂与合成生物化工》课程思政建设总体设计
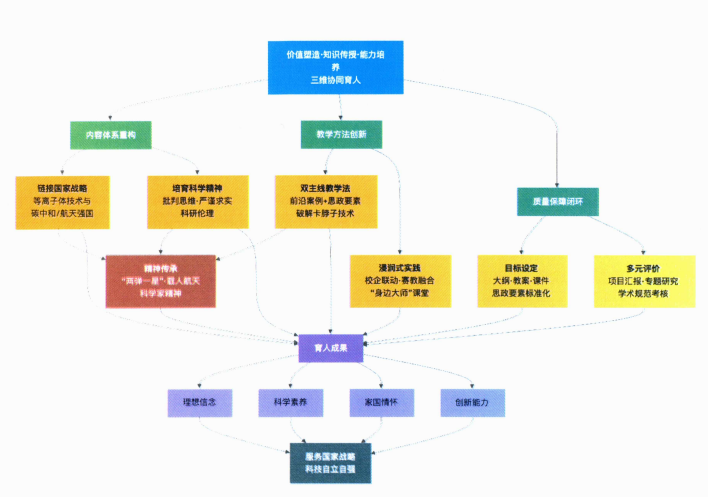
《等离子体与原子分子物理前沿进展》紧扣“科技自立自强”战略,将可控核聚变、空间推进等前沿技术与“两弹一星”精神结合,通过双主线教学与浸润式实践,塑造学生严谨求实的科学精神与科技报国志向。

图2 《等离子体与原子分子物理前沿进展》课程思政建设总体设计
《基于机器学习方法的大数据分析与工程应用》创新“AI+思政”育人范式,开发专业智能教学助手,将机器学习技术与“双碳”目标、灾害预警等国家需求结合,培养学生数据赋能工程的创新能力与社会责任。

图3 《基于机器学习方法的大数据分析与工程应用》课程思政建设总体设计
课程思政建设是落实立德树人根本任务的战略举措和建设高水平研究生培养体系的核心环节。西安交大高度重视研究生课程思政建设,通过“思政-课程-教材”三位一体建设,系统推进思政育人、课程建设与教材建设的协同融合与一体化发展,形成“典型引领、全员参与、全域覆盖”格局。此次8门课程入选,是对学校课程思政建设成果的肯定,也提供了示范经验。
面向未来,西安交大研究生院将进一步完善“国家—省—校”三级课程思政示范体系,高质量推进课程思政专项研究项目建设,系统构建“课程思政+学科思政+‘习近平新时代中国特色社会主义思想’专题融入专业课”一体化实施框架,推动思政教育与专业教学深度融合、同向同行。